- A+
球盟会官网报道
【新人豪礼】新会员专享注册送88元体验金,存100送100,再送免费游戏局
【存款返赠】使用虚拟币支付额外再赠2%,均可获赠58元红包优惠券!
最佳投注体验,超高游戏赔付,千场精彩赛事,下载体育APP,等你来战。
接上篇挑选羽绒服的帖子被一众盒友Cy后,再给大家分享一下如何挑选冲锋衣吧!https://api.xiaoheihe.cn/v3/bbs/app/api/web/share?link_id=140836200
1• 防水系数和耐水压值:(防水效果最好的还是雨衣,不要对冲锋衣的防水要求太苛刻!)
• 好的冲锋衣应能持续防小雨和数小时内防中大雨。
• 初级冲锋衣:5000mm以下,适合防小雨。
• 中级冲锋衣:5000-10000mm,适合防中到大雨。
• 高级冲锋衣:10000mm以上,适合极端天气。
2• 透气透湿度性指数:(非常关键,不然就像套了塑料袋一样不透气闷汗!)
• 透气透湿度性:3000g/m2/24Hr以上为合格。
3• 耐磨指标:
• 耐磨指数:大于10000次为合格。
4• 面料层数:
• 两层结构(2L)和三层结构(3L)的冲锋衣更为推荐,因为它们通常有更好的压胶工艺和更多的功能性。
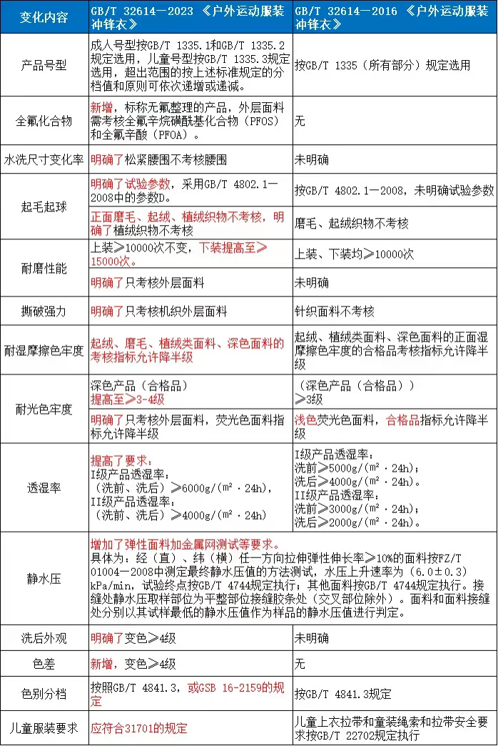
5• 执行标准:(很重要!很重要!很重要!重要的事情说三遍!)
• 旧标准:GB/T 32614-2016
• 新标准:GB/T 32614-2023
在挑选冲锋衣时,还应该考虑以下因素:
• 适用场景:根据你的户外活动类型(如徒步、登山、滑雪等)选择适合的冲锋衣。
• 剪裁和舒适度:确保冲锋衣的剪裁适合你的体型,穿着舒适。
• 附加功能:如可调节的风帽、袖口、下摆,以及内部口袋等。
• 品牌信誉:选择信誉良好的品牌,它们通常提供更好的质量和售后服务。
• 用户评价:查看其他用户的评价和反馈,了解产品的实际性能。
综合考虑这些因素,就可以帮助你挑选到一款比较适合自己需求的冲锋衣啦!
最后:
1、选购知识总结
(1)重视标准:建议尽量购买
国标GB/T 32614-2023,(国标一级最好,不行就二级)
注意GB/T与32614之间有空格,少一个斜杠少一个空格都不是真的!是2023,不是2016。2016是旧标准!
(2)非专业极限运动爱好者,日常通勤买冲锋衣,三合一比较好,可以自由组合。
(3)面料面料方面最好选择GORE-TEX、杜邦特氟龙等大品牌面料,防水透气。
(4)防水性能至少达到5000mmH2O,透气性能至少达到3000 g/m2/24Hr。
(5)内胆方面一般情况摇粒绒360g的就够用,爬雪山、去新、藏、青等地可考虑搭个羽绒内胆更省钱。
2、平价知名品牌及款式
我看了几个up主视频推荐及各个平台朋友的评论等,目前呼声较高比较平价的:
(1)伯希和2.0三合一 (安徽生产好、北京产据说软塌)
(2)迪卡依MH500冲锋衣(众多平台评论区最多推荐,但不是三合一)
(3)拓路者朱雀三合一(买了一件还不错)
(4)京东京造 穿山甲 500、300及 plus版
3、1688上的冲锋衣代工厂
我看到评论或者文章推荐较多的:
(1)浙江di翔服饰
生产中高端冲锋衣,近20年老厂,性价比较高~
(2)泉州市圣蒂bo伦
主要就生产冲锋衣,客服较实诚,有性价比,但有博主了解也有可能跟卡*希不少产品同源
(3)泉州川qu服饰
14年成立,代工骆驼等,有博主推荐,同一详情页价格比其他家要便宜点。
(4)石狮市猛h、天枫g、石狮市猛j达
做了十几年冲锋衣,三个公司产品有关联,质量不同款可能不同,有反馈买的不错,也有反馈跟前2家有点差距。
PS:以上几个品牌以及代工厂推荐均为参考各个平台博主推荐及各平台评论区呼声较高的平价产品,不是广!(小声哔哔,就算想打广也没有品牌方爸爸来啊)

![]()
![]()
![]()
![]()
![]()
![]()
![]()
![]()
![]()
![]()
下注网址直达:球盟会官网
关于球盟会
球盟会与世界领先合法博彩娱乐平台系统商进行技术上合作。提供有亚洲最多元,专业,顶尖,公正,安全的线上娱乐产品服务,畅享无与伦比的游戏体验。
球盟会提供给玩家的娱乐产品丰富多样化,有多种特色老虎机任您选择。加入球盟会,畅享无与伦比的游戏体验。选择球盟会,绝对是您最明智的选择!
前往 球盟会官网
球盟会官网 最佳投注体验,超高游戏赔付,千场精彩赛事,下载球盟会APP,等你来战!,注册送88元,首存豪礼送不停,美女宝贝双飞空降,夜夜笙箫
以上内容由球盟会(www.qm-hui.com)整理发布。








![【球盟会】过年回家准备控制父母,打开冰箱先气笑了[cube_微笑]](https://www.qm-hui.com/wp-content/themes/begin%20lts/timthumb.php?src=https://www.qm-hui.com/wp-content/uploads/2026/02/20260223_699ba213c90e3.jpg&w=280&h=210&a=&zc=1)

